AI for health: Landscape review to identify promising areas for impact
Ruby Emerson, Jenny Kudymowa, Aisling Leow, John Firth
The impacts of maternal mortality: Under-five mortality and household finances
Jenny Kudymowa, Tom Vargas, Aisling Leow
Better data for better disease burden estimates: Fungal diseases, hepatitis, and malaria
Jenny Kudymowa, Dylan Collins, Aisling Leow
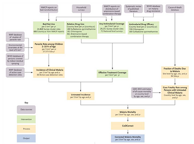
Data systems for malaria burden estimation: Challenges, initiatives, and opportunities
Jenny Kudymowa, Carmen van Schoubroeck, Aisling Leow, Melanie Basnak
Hypertension in low- and middle-income countries
Jenny Kudymowa, Aisling Leow, Carmen van Schoubroeck, Tom Hird
Interventions to improve the effectiveness of government procurement
Carmen van Schoubroeck, Aisling Leow, Jenny Kudymowa, Melanie Basnak
Substandard and falsified antimalarials in sub-Saharan Africa
Aisling Leow, Jenny Kudymowa, Tom Hird
Fungal diseases: Health burden, neglectedness, and potential interventions
Jenny Kudymowa, James Hu, Tom Hird
An overview of market shaping in global health: Landscape, new developments, and gaps
Jenny Kudymowa, James Hu, Tom Hird
An overview of the WHO Essential Medicines List: procedures, usage, and potential improvements
Jenny Kudymowa, James Hu, Tom Hird
Exposure to lead paint in low-and middle-income countries
Jenny Kudymowa, Carmen van Schoubroeck, Tom Hird